
Como parte de su compromiso con el desarrollo sostenible, el Banco Centroamericano de Integración Económica (BCIE) ha establecido el Mecanismo de Atención a Quejas o Reclamos Ambientales y Sociales (MAQRAS). Este mecanismo tiene como objetivo fortalecer la relación con las comunidades y brindar una vía transparente, accesible y efectiva para atender posibles afectaciones ambientales o sociales derivadas de las operaciones que el Banco financie o administre
El MAQRAS permite que personas o comunidades presenten quejas o reclamos cuando consideren que un proyecto está generando impactos negativos. Este mecanismo complementa —sin sustituir— los procesos legales nacionales y los mecanismos locales de atención, ofreciendo una alternativa institucional para canalizar inquietudes. Aunque el BCIE promueve el uso de mecanismos de atención a nivel de proyecto como primera instancia, reconoce el derecho de los reclamantes a acudir directamente al MAQRAS si así lo desean
Para presentar una queja o reclamo de carácter ambiental y social puede visitar el siguiente enlace: Canal de Reportes.
El siguiente video explica de manera clara y accesible cómo utilizar el Mecanismo de Atención a Quejas y Reclamos Ambientales y Sociales (MAQRAS): en qué casos aplica, cómo presentar una queja o reclamo, y cuáles son los canales disponibles para hacerlo
El MAQRAS es una herramienta que reafirma el compromiso del BCIE con la transparencia, la inclusión y el respeto a los derechos ambientales y sociales en todas sus operaciones

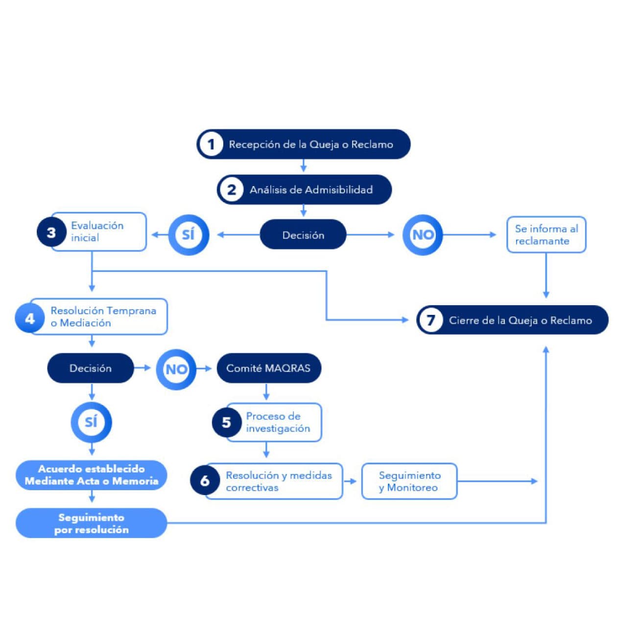
Una vez recibida una queja o reclamo a través del MAQRAS, el BCIE activa un proceso interno estructurado que garantiza una atención oportuna, imparcial y transparente.
El procedimiento inicia con la verificación de admisibilidad del caso. Si se admite, se realiza un análisis técnico detallado para comprender el contexto, los posibles impactos y las partes involucradas. Dependiendo de la naturaleza del reclamo, el Banco puede activar mecanismos de diálogo, mediación o seguimiento técnico especializado.
Durante todo el proceso, el BCIE mantiene una comunicación clara y constante con los reclamantes, resguardando su confidencialidad cuando así se requiera. Se asegura el cumplimiento de los principios de equidad, acceso a la información y mejora continua, con el objetivo de ofrecer una respuesta justa y efectiva.
Cuando corresponde, se establecen medidas correctivas o preventivas en coordinación con los responsables de la operación.
La queja o reclamo puede presentarse al BCIE a través de los siguientes canales:
El BCIE, analiza la queja o reclamo con base en los siguientes criterios:
Si durante el análisis de admisibilidad se determina la no admisibilidad se comunicará al reclamante y, en caso de ser posible, orientándolo sobre otras instancias donde pueda presentar su reclamo. En caso de que una queja cumpla de manera parcial con estos requisitos, el BCIE podrá solicitar información adicional o rechazar su admisión con la debida justificación.
Una vez admitida la queja o reclamo, se realiza una evaluación inicial para determinar:
Si la evaluación inicial indica que el caso puede resolverse de manera rápida y efectiva mediante un diálogo entre las partes, se procederá a la fase de Resolución Temprana y Mediación. En caso contrario, se avanzará al Proceso de Investigación.
Siempre que sea viable, antes de proceder con una investigación formal, el BCIE promoverá una resolución temprana a través de la mediación o diálogo directo entre las partes involucradas. Esto permitirá abordar el reclamo de manera rápida, eficiente y con menor impacto reputacional o financiero.
Si el proceso de mediación no logra una resolución satisfactoria, se procederá con la investigación detallada del caso según lo establecido en el proceso de investigación.
El proceso de investigación se inicia cuando una queja o reclamo no ha sido resuelto mediante el mecanismo de resolución temprana y mediación o cuando se considera que la naturaleza del reclamo requiere un análisis más profundo. Si la investigación concluye que no existen fundamentos suficientes para continuar con el reclamo, se notificará formalmente el cierre del caso.
El proceso de investigación, cuando una mediación no ha tenido lugar o no ha sido aceptada por las partes, es fundamental para garantizar que los impactos ambientales y sociales de las operaciones financiadas por el BCIE sean gestionados de manera adecuada y conforme a los principios de sostenibilidad y respeto a los derechos humanos.
Una vez finalizado el proceso de investigación y determinadas las responsabilidades, se procede a la fase de resolución y aplicación de medidas correctivas. Este proceso tiene como objetivo garantizar que los impactos negativos sean mitigados, corregidos o compensados de manera efectiva.
Una vez que se verifica la implementación efectiva de las medidas correctivas y se cumplen los objetivos del Plan de Resolución de la Queja o Reclamo (PRR), se procede con el seguimiento y cierre del caso.
El seguimiento y cierre de casos es una etapa fundamental dentro del Mecanismo de Quejas y Reclamos Ambientales y Sociales (MAQRAS). Su objetivo es garantizar que las medidas correctivas establecidas en la resolución del caso sean implementadas de manera efectiva y en los plazos acordados, asegurando la mitigación, corrección o compensación de los impactos ambientales y sociales identificados.
El cierre de un caso no significa el fin del monitoreo sobre el cumplimiento de los estándares ambientales y sociales del BCIE, sino que contribuye a la consolidación de mejores prácticas y al fortalecimiento del compromiso institucional con la sostenibilidad y el respeto a los derechos humanos.
Una persona, grupo de personas o comunidad que ha sido o puede verse afectada por impactos adversos de una operación del BCIE
Directamente en el Canal de Reportes del BCIE, vía escrita mediante un correo electrónico a la dirección denunciasbcie@externo.bcie.org o vía verbal a través de un buzón de voz a los números telefónicos que figuran en la página web oficial del BCIE. La recepción es automática y los enlaces y acceso a estos medios digitales son públicos.
También pueden ser interpuestos por las partes interesadas a algún funcionario del BCIE durante visitas a la operación o bien pueden ser remitidos en cualquier momento al personal del BCIE mediante carta o de forma verbal.
Son todos aquellos hechos derivados de la implementación de actividades de intervenciones para el desarrollo financiadas con recursos del BCIE relacionadas a riesgos o impactos ambientales y/o sociales que afecten negativamente a comunidades aledañas y que atenten en contra de las Salvaguardas Ambientales y Sociales del BCIE.
El MAQRAS no procesará ninguna queja o reclamo contenida en el siguiente listado:

Período enero 2023 - junio 2025
Comprometido con la transparencia y la rendición de cuentas, el BCIE reconoce la importancia del acceso público a la información, incluyendo las quejas y reclamos y las etapas para la solución de estas, recibidas en el marco de sus operaciones, respetando cualquier solicitud de confidencialidad de cualquiera de los reclamantes.
En cumplimiento con este compromiso, a continuación, se presentan las quejas o reclamos registradas o en proceso de resolución durante el período comprendido entre el 1 de enero de 2023 y el 30 de junio de 2025.